河北136号文件:老项目配储,新项目鼓励租赁,存量40%~100%,增量执行期10~14年
来源:
|
作者:鹏辉力赫
|
发布时间: 2025-09-12
|
121 次浏览
|
🔊 点击朗读正文
❚❚
▶
|
分享到:
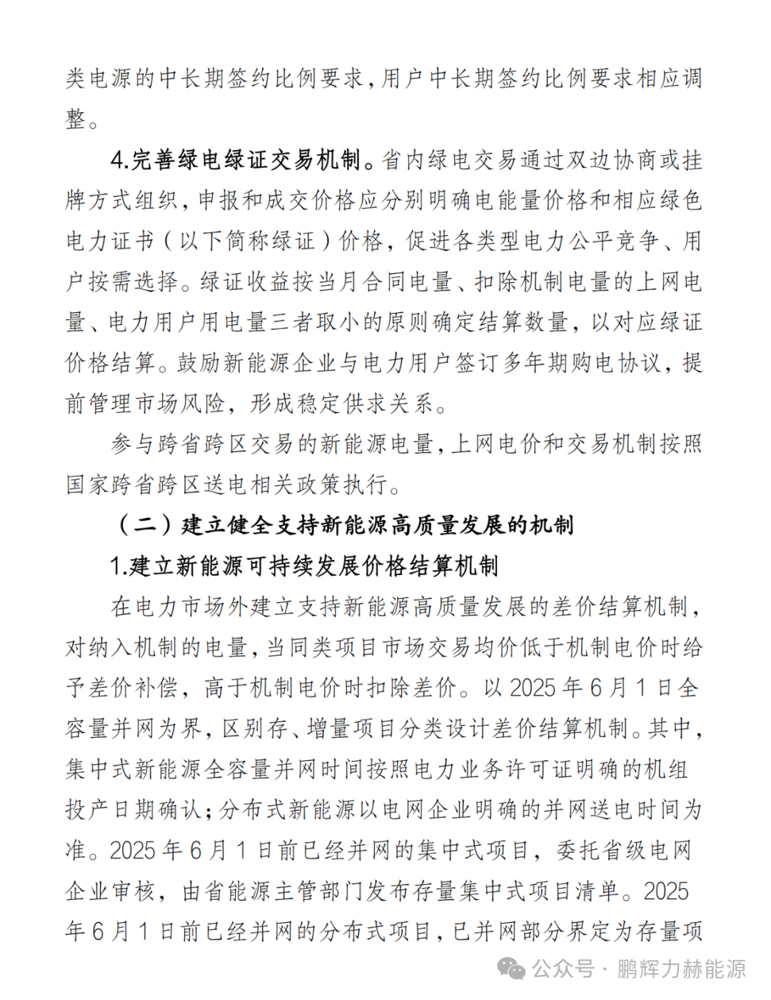
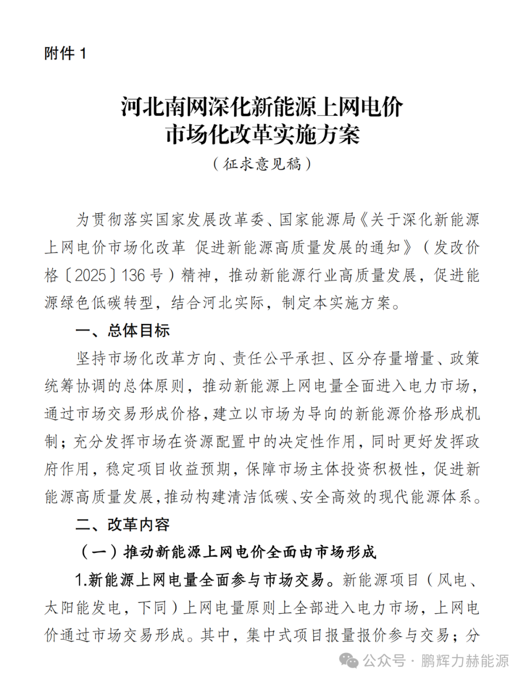
河北省发改委于2025年9月发布《河北南网深化新能源上网电价市场化改革实施方案》《冀北电网深化新能源上网电价市场化改革实施方案》及《河北省深化新能源上网电价市场化改革增量新能源项目竞价工作方案》,面向社会公开征求意见。

该系列政策围绕新能源上网电价机制、市场参与方式及配套要求提出系统性改革举措,其中储能政策的调整尤为引人关注。
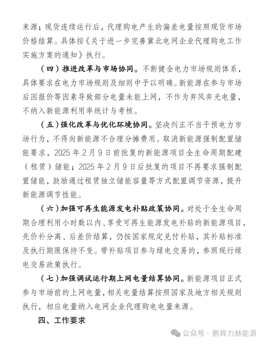
文件明确,将“取消新能源强制配置储能要求”。

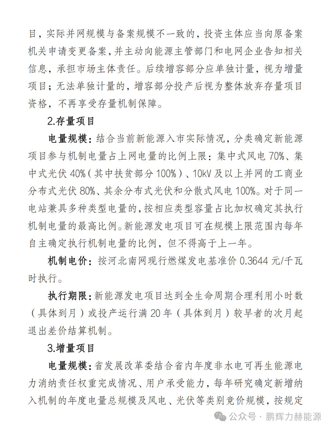
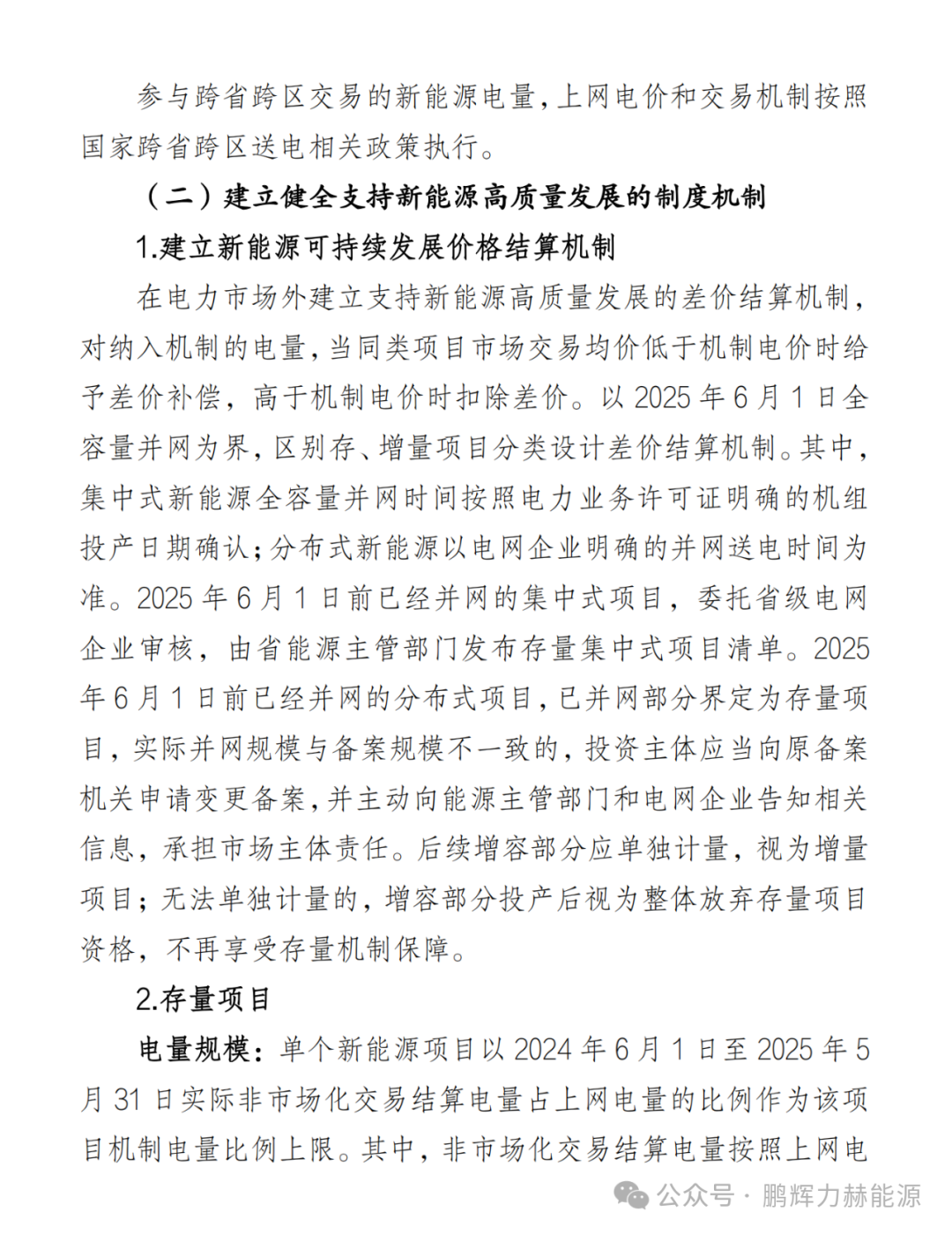
具体而言,2025年2月9日前已批复的新能源项目,仍须在全生命周期内配建或租赁储能;而该日期之后批复的项目,则不再强制配置储能,转以鼓励方式引导企业通过租赁独立储能容量等市场化手段提升系统调节能力。
这一转变旨在减少行政干预,推动储能建设更贴合实际需求与经济性原则。
政策同时强化了对电力市场秩序的管理,强调“不得向新能源不合理分摊费用”,进一步优化投资环境。

除储能外,文件还分类明确了存量与增量项目在电量规模、机制电价、执行期限等方面的差别化机制,并建立起以竞价为核心的新能源电价形成路径,体现出河北省在推进新能源市场化消纳与体制机制创新方面的重大探索。