广东省启动2025年第二批储能项目申报,严控同一供电区建设数量
来源: | 作者:鹏辉力赫 | 发布时间: 2025-07-24 | 93 次浏览 | 🔊 点击朗读正文 ❚❚ | 分享到:

近日,广东省能源局发布《关于报送2025年度第二批新型储能电站项目建设计划的通知》,明确要求同一220kV供电片区原则上仅规划1座独立储能电站,并建立项目动态调整机制以优化资源配置。


1

一、申报规则与调整机制





存量项目优化:广东电网评估显示,首批申报的209个项目(总规模41.81GW/84.59GWh)中,电网侧项目占204个,但系统最大允许接入容量仅2416万千瓦,供需矛盾突出。


此次要求对扎堆申报的220kV供电区项目,按成熟度(备案进度、投资能力、用地及电网条件)优先筛选,淘汰滞后项目。


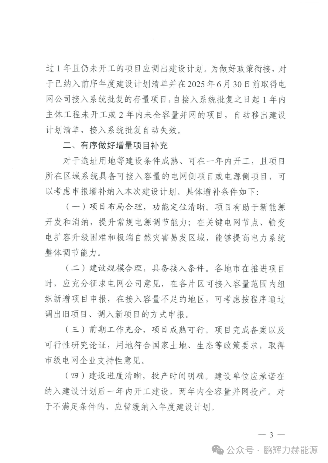
时效约束:新纳入项目需在1年内开工、2年内全容量并网;存量项目若超1年未开工或超2年未投产,将自动移出清单。


2

二、接入容量制约现状





供需失衡:2024年调整清单中的117个项目(17.3GW/34.8GWh)仅对应7789MW可接入容量,缺口近10GW。中山、阳江、珠海三市项目接入通过率为零,仅深圳实现100%


原文如下:
图片
图片
图片
图片
图片
图片
图片
图片
图片
图片
图片
图片
图片
图片
图片
图片

(文章来源:网络)
·鹏辉力赫·

鹏辉力赫定位于广州鹏辉能源(股票代码:300438)北方总部。

鹏辉能源是一家20余年致力于电池技术创新的高新企业,储能电池出货量连续多年位居全球前列。

鹏辉力赫主营业务:工商业储能、电网侧独立储能、光伏风电、智慧光储充电站、碳资产变现、源网荷储一体化,致力于打造全球领先的能碳综合服务商。